CQ9电子 CQ9电子游戏CQ9电子平台 CQ9传奇通过汗液内源性氨基酸的原位监测可以为健康和代谢提供生理学见解。然而,现有的氨基酸生物无法在运动期间定量评估代谢状态,并且很少用于建立血液-汗液相关性,因为它们仅
为了解决上述问题,中科院半导体所王丽丽团队介绍了一种可穿戴的多模式生物微流控芯片,它集成了先进的电化学电极和多功能微流控通道,能够同时定量多种汗液指标,包括苯丙氨酸(Phe)和氯离子,以及汗液速率。这种综合测量方法揭示了个体间汗液苯丙氨酸水平与汗液速率之间的负相关性,进一步使得识别高代谢风险个体成为可能。
该研究介绍了一种可穿戴的多模式生物微流控芯片,用于感应多种指标,包括汗液中的苯丙氨酸和氯离子浓度,以及汗液速率,这些指标共同使得在运动期间对代谢状态进行定量评估成为可能。这种生物微流控芯片整合了三个功能模块,用于先进的原位汗液检测(图1a):(i)一个通过电催化活性分子印迹聚合物(MIP)修饰的电化学电极(E-MIP),用于直接和选择性地确定汗液中苯丙氨酸;(ii)一个设计精良的多功能微流控模块,允许快速汗液采样、浓度刷新和pH缓冲,以维持稳定的检测环境,以及用于汗液损失测量的流速可视化;以及(iii)与匹配的无线柔性电路和移动软件的集成。利用这种生物微流控芯片方法,研究了两个具有不同身体质量指数(BMI)值的人体检测受试者群体之间苯丙氨酸水平的变化,这可以归因于汗液速率的差异。利用这种负相关性,研究人员分析了苯丙氨酸进入汗液的可能机制。
此外,研究人员通过使用复合指标——苯丙氨酸分泌率(SP),该指标来源于汗液苯丙氨酸浓度(CP)和汗液速率(RW)(图1b),评估了具有不同生理特征的志愿者的运动代谢状态和风险。最后,展示了在不同志愿者中,通过汗液速率归一化减少个体间变异后,汗液和血清苯丙氨酸水平之间的相似和强相关性。所有这些展示揭示了可穿戴多模式系统在基于汗液的个性化运动和饮食管理中的潜在实用性。

图1 可穿戴多模态生物芯片通过汗液分析评估运动代谢风险和血清相关性的示意图
图2展示了E-MIP传感器对苯丙氨酸检测的特性,包括对苯丙氨酸的选择性识别能力,以及在生理相关高浓度下对其他氨基酸的有效区分。此外,传感器还展示了对L-苯丙氨酸与D-苯丙氨酸的对映体选择性,这是由于使用了L-苯丙氨酸作为印迹模板。传感器的电化学特性通过循环伏安法和电化学阻抗谱进行了评估,显示了在不同pH条件下对苯丙氨酸的响应稳定性。通过差分脉冲伏安法扫描,在10至1500μM的苯丙氨酸浓度范围内检测到了峰电流读数的明确增加,并确定了两个线性关系。这些结果表明,E-MIP电极在直接、选择性和敏感地电催化氧化苯丙氨酸方面优于其他检测电极。

图3展示了为可穿戴汗液苯丙氨酸传感器设计的多功能微流控模块的设计和性能特征。结果表明,微流控模块能够有效地提高汗液采样的时间分辨率,并通过可视化流道提供汗液损失的实时读数,同时维持pH中性和高离子强度的溶液环境,以确保准确的汗液苯丙氨酸检测。

图4展示了可穿戴多模式生物微流控芯片在动态运动汗液分析和代谢评估中的体内评估。受试者佩戴生物微流控芯片的照片和智能手机应用程序界面的截图显示了生物微流控芯片的实际应用和用户界面。传感器的超薄和柔性演示强调了其适合长时间佩戴的设计。硬件块图揭示了汗液传感器的柔性电路,包括用于激发差分脉冲伏安法(DPV)电位和差异开路电位(OCP)测量的模块,以及相应的多模式生物信号检索、处理和传输功能。实时连续监测的图表和从受试者额头获得的DPV数据提供了运动过程中汗液成分变化的实时信息。动态汗液苯丙氨酸测量和相应的箱形图比较了不同BMI值受试者的汗液苯丙氨酸水平,揭示了不同体质人群在运动时的代谢差异。汗液苯丙氨酸分泌率与汗液氨基酸水平的正相关性验证了其作为运动代谢风险评估指标的潜力。通过汗液速率归一化,可以减少个体间变异,从而更准确地评估血清和汗液苯丙氨酸水平之间的相关性。

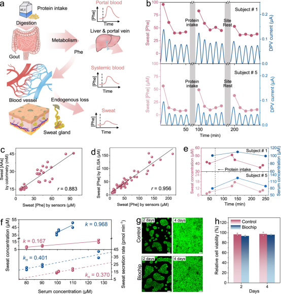
图5显示了实时汗液苯丙氨酸分析,用于评估运动期间血清水平和蛋白质饮食摄入的影响。汗液中苯丙氨酸的代谢途径以及运动期间由于蛋白质摄入导致的血清和汗液苯丙氨酸水平的波动,不同BMI受试者在运动三个阶段(包括蛋白质饮食摄入前后以及休息后)的汗液苯丙氨酸水平的动态变化,有助于帮助研究不同体质人群在运动时的代谢差异。传感器测量的汗液苯丙氨酸浓度与酶联免疫吸附测定(ELISA)读数的比较,验证了传感器测量的准确性。此外,该研究还展示了HaCaT细胞在生物相容性测试后的相对细胞活力,评估了生物微流控芯片的安全性和生物相容性。这表明生物微流控芯片适合长时间佩戴和汗液多模式检测。这些结果表明,通过引入汗液速率来减少个体间变异,汗液苯丙氨酸分泌率是一个潜在的合适指标,可用于研究血清和汗液苯丙氨酸之间的相关性。

综上所述,该研究利用可穿戴多模式生物微流控芯片对人体运动期间汗液中的苯丙氨酸和氯离子浓度以及汗液速率进行实时监测,从而实现对代谢状态的定量评估。这种生物微流控芯片整合了三个功能模块,包括电催化活性分子印迹聚合物(MIP)修饰的电化学电极、多功能微流控模块以及与无线柔性电路和移动软件的集成。研究团队利用这种生物微流控芯片方法,探讨了不同BMI值的人体受试者群体之间苯丙氨酸水平的变化,并分析了苯丙氨酸进入汗液的可能机制。
此外,通过使用复合指标——苯丙氨酸分泌率(SP),研究人员评估了具有不同生理特征的志愿者的运动代谢状态和风险。最后,研究展示了汗液和血清苯丙氨酸水平之间的相似和强相关性,特别是在通过汗液速率归一化减少个体间变异后。这些发现揭示了可穿戴多模式微流控系统在基于汗液的个性化运动和饮食管理中的潜在实用性。
文章出处:【微信号:Micro-Fluidics,微信公众号:微流控】欢迎添加关注!文章转载请注明出处。
电子技术能够监测物理、化学以及电生理信号,在人机交互、医疗健康监测、脑机接口、慢性病管理以及药物释放系统等领域具有广泛应用前景。
电子学的可拉伸石墨烯-水凝胶界面 /
设备上,特别是智能手环上,电路设计如何做?特别是电极部分如何操作? 2、AD8232 作为单导联 AFE
技术时,人们首先能想到的就是类似手表的小玩意。然而,还有许多其他技术工具满足
技术的新时代 /
荷兰国家应用科学研究院(TNO)孵化的公司AIKON Health正在
传感器,可以帮助心脏病患者监测心脏状况。AIKON Health旨在将心脏病患者的再入院率降低25%。
电子正在经历爆炸式增长,方便了医疗保健、疾病诊断/治疗、康复、虚拟现实、人机交互和
传感系统 /
往往十分复杂,因此对动作捕捉设备提出了更高的要求。 华南师范大学李昕明研究员团队与合作者
识别 /
传感器可以实时监测佩戴者的健康状况和周围环境。随着传感器和操作系统硬件技术的发展,
传感器 /
随着生活节奏的加快,工作压力的加大,越来越多的人开始注重健身,如此一来,
设备的光学心率传感器简析 /
日本东京理科大学(Tokyo University of Science)研究人员在
微流控传感器可解决气泡干扰问题 /
电化学传感器一般由支撑基底、传感元件及信号输出单元3个基本部分组成。如何将3个基本模块有效集成,并进一步与自供电系统、无线传输系统等有机结合,
识别公司Korisen与韩国科学技术院(KAIST)宣布签订柔性近红外图像传感器
指静脉识别智能戒指 /
助手、娱乐工具的产品定位升级到健康伴侣,具备PPG(光电容积脉搏波描记法)测量心率(HR)、血氧饱和度(SpO2)及其他
设备PPG方案结构及工艺设计 /
助手、娱乐工具的产品定位升级到健康伴侣,具备PPG(光电容积脉搏波描记法)测量心率(HR)、血氧饱和度(SpO2)及其他
技术世界领先的企业,Microfluidic ChipShop公司设计制造的
嵌入式学习-ElfBoard ELF 1板卡- Uboot目录结构介绍
自己给树莓派做的一个HDMI转HDMI mini的转接头,结果显示颜色错乱,求大佬指点哪里的问题啊?





